Novel, adenosine A3AR Affinity-Based Probe (AfBP) which is suitable for click conjugation for use in confocal microscopy, SDS-PAGE and detection of endogenous hA3AR in flow cytometry.
Binds covalently to the hA3AR (apparent pKi values at A1AR are 7.27 and 8.4 (following a 4h preincubation)
Sold under license from the Oncode Institute and Universiteit Leiden
Labeling of A3AR in CHO cells observed by confocal microscopy.
CHO cells with (CHO-hA3AR) or without (CHO-K1) stable expression of the hA3AR were pre-incubated for 30min with PSB-11 or 1% DMSO (control) and incubated for 60min with LUF7960 or 1% DMSO. Cells were fixed, permeabilized and subjected to a CuCC click reaction with TAMRA-N3. Cells were then washed and kept in PBS with DAPI during confocal imaging.
Blue, first row shows DAPI staining, yellow, second row shows TAMRA staining and the third row shows an overlap of both stains.
Data from Beerkens BLH et al, J Med Chem, 66(16): 1399-11413
LUF7960 labeling of A3AR in CHO cells
(A) Labeling of A3AR in CHO cells observed by confocal microscopy.
Blue, first row shows DAPI staining, yellow, second row shows TAMRA staining and the third row shows an overlap of both stains.
(B) Comparison of the integrated fluorescence intensity between treatment conditions.
Data from Beerkens BLH et al, J Med Chem, 66(16): 1399-11413
Diagrammatic representation of LUF7960 and applications
Diagrammatic representation of affinity-binding probe LUF7960 and applications.
Data from Beerkens BLH et al, J Med Chem, 66(16): 1399-11413
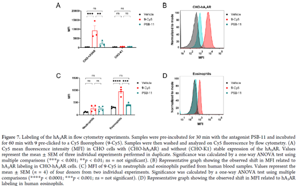
LUF7960 hA3AR flow cytometry labeling
Labeling of the hA3AR in flow cytometry experiments.
Data from Beerkens BLH et al, J Med Chem, 66(16): 1399-11413
LUF7960 h3AR live CHO cell labeling
Labeling of the hA3AR on live CHO cells.
Data from Beerkens BLH et al, J Med Chem, 66(16): 1399-11413
LUF7960 labeling of A3AR in CHO cells
Labeling of A3AR in CHO cells observed by confocal microscopy.
CHO cells with (CHO-hA3AR) or without (CHO-K1) stable expression of the hA3AR were pre-incubated for 30min with PSB-11 or 1% DMSO (control) and incubated for 60min with LUF7960 or 1% DMSO. Cells were fixed, permeabilized and subjected to a CuCC click reaction with TAMRA-N3. Cells were then washed and kept in PBS with DAPI during confocal imaging.
Blue, first row shows DAPI staining, yellow, second row shows TAMRA staining and the third row shows an overlap of both stains.
Data from Beerkens BLH et al, J Med Chem, 66(16): 1399-11413
LUF7960 labeling of A3AR in CHO cells
(A) Labeling of A3AR in CHO cells observed by confocal microscopy.
Blue, first row shows DAPI staining, yellow, second row shows TAMRA staining and the third row shows an overlap of both stains.
(B) Comparison of the integrated fluorescence intensity between treatment conditions.
Data from Beerkens BLH et al, J Med Chem, 66(16): 1399-11413
Diagrammatic representation of LUF7960 and applications
Diagrammatic representation of affinity-binding probe LUF7960 and applications.
Data from Beerkens BLH et al, J Med Chem, 66(16): 1399-11413
LUF7960 hA3AR flow cytometry labeling
Labeling of the hA3AR in flow cytometry experiments.
Data from Beerkens BLH et al, J Med Chem, 66(16): 1399-11413
LUF7960 h3AR live CHO cell labeling
Labeling of the hA3AR on live CHO cells.
Data from Beerkens BLH et al, J Med Chem, 66(16): 1399-11413
Solubility & Handling
Storage instructions
-20°C
Important
This product is for RESEARCH USE ONLY and is not intended for therapeutic or diagnostic use. Not for human or veterinary use.